关于遴选现代农业科技试验示范基地的通知



附件 1
农业农村部现代农业科技试验示范基地条件要求
根据《农业农村部现代农业科技试验示范基地管理办法》,试验示范基地应具备以下条件。
一、依托单位
依托单位是试验示范基地的建设主体,包括牵头单位和联合单位,也可由国家农业技术推广机构独立建设。依托单位应具有独立法人资格,诚信状况良好,近 3 年无严重失信行为,能为试验示范基地提供建设经费、运行经费等必要的条件保障和政策支持。
1. 牵头单位类型可以是国家农业技术推广机构、农业科研单位、高等院校、涉农企业、农民专业合作社、国有农场等。
2. 支持基层农业技术推广机构建设试验示范基地,支持地市级农业科研院所、涉农企业与县级农业技术推广机构联合作为依托单位。
3. 牵头单位不是国家农业技术推广机构的,应有国家农业技术推广机构作为联合单位,试验示范基地所在地县级农业技术推广机构必须为联合单位之一。
4. 多家依托单位联合申报的,应签署联合申报协议书。
二、技术支撑能力
开展农业技术试验示范和推广应用工作(主要为主导品种、主推技术和重大引领性技术)2 年以上。每年示范展示部、省和本地区的主导品种、主推技术 5 项以上,集成技术模式 1 项以上,组织观摩培训 2 场次、100 人次以上,支撑服务 2 个以上县域产业发展,技术推广应用效果显著。
三、硬件设施
具有试验示范必需的固定场所,场所集中且自申请之日起具有 10 年以上经营权,具有土地所有权的优先。
1. 试验示范基地土地所有权属于国有的,牵头单位应由县级以上政府批准划拨土地使用权,并具有长期土地使用权及场所所有权;土地所有权属于集体所有的,应以承包期为限、长期租赁土地,且人民政府、有关部门已经在土地上进行了固定建设投入。
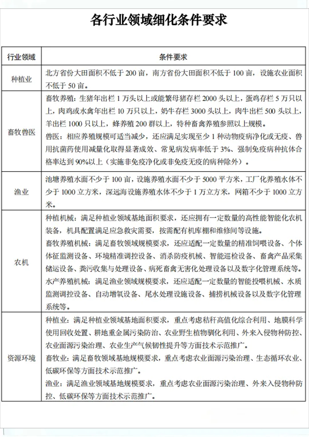
2. 具有适宜的面积规模,符合开展种植业、畜牧兽医、渔业、农机、资源环境等行业领域示范推广工作的要求。
3. 基础设施完善,配套设施设备满足需要。土地集中连片,沟、渠、路、涵、闸等基础设施较好,灌排方便;拥有开展试验示范、展示服务等活动的场所;根据行业领域特点配备农业机械、设施栏舍和智能化设备等设施装备,有较高的机械化、信息化水平。
四、人才队伍
具有与核心服务能力相适应的人才队伍,人员结构合理,有具备组织制定先进农业技术熟化验证、技术集成、示范推广方案的固定团队。团队管理和技术人员中,具有相关领域副高级以上技术职称人员不少于 3 名,中级以上技术职称人员不少于 5 名。
五、管理制度
具有规范有效的管理运行制度,积极与各级国家农业技术推广机构、农业科研单位、高等院校、涉农企业、农民专业合作社、国有农场等开展合作服务,探索建立农业科技成果转化应用的机制模式。
六、其他
具备必须的安全、环保设施或措施,近 3 年未发生重大安全或严重环境违法违规行为。


